Über Proviande

Proviande ist eine Genossenschaft und vereint unter ihrem Dach massgebliche Organisationen und Unternehmen der gesamten Wertschöpfungskette Fleisch.

Proviande ist die Branchenorganisation der Schweizer Fleischwirtschaft. Als Bindeglied entlang der ganzen Wertschöpfungskette Fleisch setzt sich die Genossenschaft für hochwertige Produkte aus nachhaltiger Landwirtschaft und artgerechter Tierhaltung sowie aus sicherer Verarbeitung ein. Sie repräsentiert einen bedeutenden Wirtschaftszweig und ist bestrebt, Voraussetzungen und Rahmenbedingungen zu erwirken, die den Akteuren der Fleischwirtschaft die erfolgreiche Ausführung ihrer Tätigkeiten ermöglichen.

Vision und Mission

(am 9. März 2018 vom Verwaltungsrat verabschiedet) 

Vision

Schweizer Fleisch geniesst hohe Wertschätzung und Anerkennung.

  • In der Gesellschaft, weil die Schweiz international bei Nachhaltigkeit und Tierwohl über die gesamte Wertschöpfungskette führend ist. Deshalb ist die Bereitschaft da, einen angemessenen Preis zu bezahlen.
  • Bei den Konsumenten, weil sie Fleisch als Teil einer gesunden und ausgewogenen Ernährung sehen und Schweizer Fleisch von hoher Qualität ist. Deshalb geniesst Schweizer Fleisch einen guten Ruf.
  • Bei den Verarbeitern, dem Handel und der Gastronomie, weil genügend Schweizer Fleisch in guter Qualität nachgefragt und vorhanden ist. Deshalb sind sie bereit, Schweizer Fleisch zu bevorzugen.
  • Bei den Schweizer Bauern. Sie setzen die Anforderungen ans Tierwohl um und produzieren in hoher Qualität. Deshalb ernten sie Anerkennung und einen angemessenen Preis.

Mission

Proviande ist Impulsgeberin, Botschafterin, Vermittlerin und Dienstleisterin.

  • Impulsgeberin: Wir sind am Puls der Zeit, erfassen für den Fleischmarkt relevante Strömungen frühzeitig und schaffen innerhalb der Branche, der Öffentlichkeit und der Politik Orientierung. So sind wir Impulsgeberin für eine qualitativ hochstehende, innovative, tierfreundliche und nachhaltige Schweizer Fleischwirtschaft.
  • Botschafterin: Wir schaffen in der Öffentlichkeit eine hohe Wertschätzung und Anerkennung für Schweizer Fleisch.
  • Vermittlerin: Wir bringen Interessen der Konsumenten, der Produzenten, der Verarbeiter und des Handels in Einklang und sorgen für eine optimale Versorgung des Schweizer Marktes mit Fleisch in der richtigen Qualität und Preislage.
  • Dienstleisterin: Wir handeln unternehmerisch, ermitteln Daten und bieten Dienstleistungen an, die vom Markt erwünscht sind und angemessen bezahlt werden.

    Gemäss ihren Statuten

    • fördert Proviande eine qualitativ hochstehende und wettbewerbsfähige Fleischwirtschaft in der Schweiz,
    • stellt Proviande die repräsentative Vertretung der Organisationen und Institutionen der schweizerischen Fleischwirtschaft sicher,
    • fördert Proviande als nationales Kompetenzzentrum für Schlachtvieh und Fleisch die Zusammenarbeit unter den Marktpartnern und vertritt Branchenanliegen gegen aussen,
    • erfüllt Proviande Leistungsaufträge des Bundes,
    • ist Proviande verantwortlich für die Marketingkommunikation von Schweizer Fleisch im In- und Ausland unter der Marke «Schweizer Fleisch»,
    • erbringt Proviande Dienstleistungen für ihre Mitglieder und nimmt im Interesse der Branche weitere Aufgaben wahr.

    Mit ihrer Tätigkeit trägt Proviande zu einem ausgewogenen Fleischmarkt bei, auf dem Fleisch stets in ausreichender Menge und Schweizer Fleisch in guter Qualität verfügbar ist. Sie ist zentrale Anlaufstelle bei Anliegen und Fragen zu Fleisch als Nahrungsmittel, zum Schlachtvieh- und Fleischmarkt im Inland und zu Fragen rund um die Absatzförderung von Schweizer Fleischspezialitäten im In- und Ausland.

    Mit ihrer grossen Branchenerfahrung und ihrem breiten Wissen kennt Proviande die Bedürfnisse ihrer Partner und hilft ihnen jederzeit zuverlässig weiter.

    Zu den Aufgaben von Proviande gehören unter anderem die neutrale Qualitätseinstufung von Schlachtkörpern in den Schlachtbetrieben und von Lebendtieren auf den Schlachtviehmärkten sowie die Organisation und Durchführung solcher öffentlicher Märkte. Auch die Marketingkommunikation "Schweizer Fleisch", die Erstellung und Publikation von Fleischstatistiken und der DNA-Herkunfts-Check für die Branchenmitglieder sind Aufgaben von Proviande.

    Proviande setzt zudem die Bestimmungen der Herkunftsmarke SUISSE GARANTIE im Branchenreglement Fleisch um.

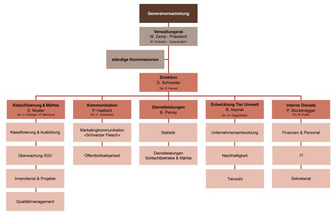
    Organisation

    Oberstes Organ von Proviande ist die Generalversammlung. Jedes Genossenschaftsmitglied hat eine Stimme.

    Der Verwaltungsrat setzt sich aus je sechs Vertretern von Organisationen der Produzenten und der Vermittler und Verwerter sowie deren Stellvertretern zusammen. Ohne Stimmrecht vertreten sind auch die Konsumenten und die Gastronomie. Dem Verwaltungsrat steht ein neutraler Präsident vor.

    Die Geschäftsleitung nimmt unter der Führung des Direktors die Gesamtleitung wahr. Ihr obliegt die operative Geschäftsführung der Genossenschaft gemäss den Richtlinien und Weisungen des Verwaltungsrates.

    Die Geschäftsstelle ist in fünf Geschäftsbereiche gegliedert und beschäftigt knapp 100 Personen im Innen- und Aussendienst.

    Hier finden Sie die Ansprechpartner von Proviande

    Finanzierung

    Proviande finanziert sich durch:

    • die Erfüllung des Leistungsauftrages für das Bundesamt für Landwirtschaft,
    • die Umsetzung von Programmen und Projekten im Rahmen der Verordnung über die Unterstützung der Absatzförderung für Landwirtschaftsprodukte,
    • Dienstleistungen für Dritte,
    • jährliche Beiträge der Genossenschafter,
    • Ausgabe von Anteilscheinen.

    Revisionsstelle: BDO AG, Bern