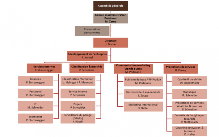
Organes et commissions
Membres de la coopérative
Organisations des producteurs
- Anicom SA, Bern
- Association suisse des producteurs de volailles, Grünenmatt
- Communauté d’intérêts des marchés publics, Brugg
- Fédération des producteurs suisses de lait, Bern
- Fédération suisse d’élevage ovin, Niederönz
- Fédération suisse des engraisseurs de veaux, Brugg
- Fromarte, Bern
- Producteurs Suisses de Bétail Bovin, Brugg
- Union suisse des paysans, Brugg
- Suisseporcs, Sempach
- Swiss Beef CH, Brugg
Organisations des utilisateurs et intermédiaires
- Association suisse du commerce de porcs, Stetten
- Association suisse des importateurs de volaille et de gibier, Lupfig
- Bell Suisse SA, Basel
- Centravo SA, Lyss
- Coop, Basel
- Fédération des coopératives Migros, Zürich
- GVFI Internationale SA, Basel
- Micarna SA, Courtepin
- Société suisse des Importateurs et marchands de comestibles, Pratteln
- Syndicat suisse des marchands de bétail, Chur
- Union Professionnelle Suisse de la Viande, Zürich
- VB Food International SA, Brüttisellen
Conseil d’administration
Le Conseil d’administration (CA) de Proviande dirige, surveille et contrôle les activités de gestion. Il est tenu notamment de définir les objectifs et la stratégie de l’entreprise, qui s’appuient sur la vision, la mission et les principes directeurs qu’il a déterminés.
Présidence
- Président: Zemp Markus, Schafisheim
- Vice-président: Engeli Oliver, Engishofen (jusqu’au 26.06.2020)
- Vice-président: Birrer Heiner, Nottwil (depuis le 26.06.2020)
Membres d’organisations de producteurs ainsi que leurs suppléants
- Engeli Oliver, Swiss Beef CH, Brugg
Rösti Hans, Communauté d’intérêts des marchés publics, Brugg - Nicod Bernard, Producteurs Suisses de Bétail Bovin, Brugg
Gruet Philippe, Producteurs Suisses de Bétail Bovin, Brugg - Oberle Jörg, Fédération suisse des engraisseurs de veaux, Brugg
Beffa Peppino, Fédération suisse d’élevage ovin, Niederönz - Rufer Martin, Union Suisse des Paysans, Brugg
Noël Christophe, Producteurs Suisses de Bétail Bovin, Brugg - Waldvogel Adrian, Association Suisse des Producteurs de Volaille, Grünenmatt
Mosimann Christoph, Fédération suisse du franches-montagnes (FSFM), Avenches - Windlin Arnold, Suisseporcs, Sempach
Pfister Meinrad, Suisseporcs, Sempach
Membres d’organisations d’utilisateurs et d’intermédiaires ainsi que leurs suppléants
- Arnold Walter, Syndicat suisse des marchands de bétail, Chur
Humbel Otto, Association suisse du commerce de porcs, Stetten - Baumann Albert, Micarna SA, Courtepin
Von Strauss Lutz, Micarna SA, Courtepin - Birrer Heiner, Union Professionnelle Suisse de la Viande, Zürich
Gerber Michel, Union Professionnelle Suisse de la Viande, Zürich - Spiess Jürg, Union Professionnelle Suisse de la Viande, Zürich
Kyburz Hans Rudolf, Association suisse des importateurs de volaille et de gibier, Lupfig - Sutter Reto, Union Professionnelle Suisse de la Viande, Zürich
Martinetti Glauco, Union Professionnelle Suisse de la Viande, Zürich - Wyss Lorenz, Bell Suisse SA, Basel
Allemann Philipp, Bell Suisse SA, Basel
Membres d’organisations de consommateurs ainsi que leurs suppléants
(avec voix consultative)
- Rogger Moritz, GastroSuisse, Zürich
Meier-Schmid Brigitte, GastroSuisse, Zürich - Staub Susanne, Forum suisse des consommateurs fc, Bern
Commissions
Conformément aux statuts, le Conseil d’administration peut transférer des tâches et des compétences à des commissions permanentes ou des groupes de travail formés ad hoc. Par analogie au Conseil d’administration, les membres des commissions permanentes sont élus pour trois ans. Les élections de renouvellement global ont lieu dans les quatre mois après les élections de renouvellement global du Conseil d’administration.
Commission Communication marketing (CCM)
Tâches:
- Recommandation de l’orientation stratégique de la communication marketing Viande Suisse en Suisse à l’attention du Conseil d’administration.
- Consultation de la Direction et du Comité de direction lors de la mise en œuvre de l’orientation stratégique de la communication marketing Viande Suisse en Suisse approuvée par le Conseil d’administration.
- Encouragement de la coordination avec les éventuelles mesures de marketing des membres de la filière et d’Agro-Marketing Suisse (AMS).
Membres:
- Portmann Marcel (présidence), Proviande, Bern
- Albrecht Adrian, Transgourmet Suisse SA, Moosseedorf
- Bechter Alexandra, Union Professionnelle Suisse de la Viande, Zürich
- Bosshard Peter, Syndicat suisse des marchands de bétail, Chur
- Dettling Marcel, Fédération suisse des engraisseurs de veaux, Brugg
- Elia Davide, Bell Suisse SA, Basel
- Gerber Michel, Union Professionnelle Suisse de la Viande, Zürich
- Grob Felix, Suisseporcs, Sempach
- Gygax Corinne, Association Suisse des Producteurs de Volaille, Grünenmatt
- Härter Daniel, Union Professionnelle Suisse de la Viande, Zürich
- Hofstetter Mirjam, Union Suisse des Paysans, Brugg
- Meier Brigitte, GastroSuisse, Zürich (jusqu’au 30.12.2020)
- Pfister Roland, Micarna SA, Courtepin
- Schneider Fabian, Coop, Basel
Commission Marketing exportation (CME)
Tâches:
- Recommandation de l’orientation stratégique de la communication marketing Viande Suisse pour le marketing des exportations à l’attention du Conseil d’administration.
- Consultation de la Direction et du Comité de direction lors de la mise en œuvre de l’orientation stratégique de la communication marketing Viande Suisse dans le domaine du marketing des exportations approuvée par le Conseil d’administration.
Membres:
- Portmann Marcel (présidence), Proviande, Bern
- Bürki Bruno, Union Professionnelle Suisse de la Viande, Zürich
- Elia Davide, Bell Suisse SA, Basel
- Härter Daniel, Ernst Sutter SA, Gossau
- Hofstetter Mirjam, Union Suisse des Paysans, Brugg
- Oberli Christian, Suisseporcs, Sempach
- Reutegger Hans, Micarna SA, Courtepin
- Zimmermann Markus, Union Professionnelle Suisse de la Viande, Zürich
Commission Marchés et pratiques commerciales (CMP)
Tâches:
- Surveillance du marché conformément au mandat de prestations de la Confédération Conseil de la Direction et du Comité de direction concernant le relevé, l’évaluation et la publication des prix du bétail de boucherie, les questions relatives à la réalisation du dégagement du marché conformément à l’ordonnance sur le bétail de boucherie, les mesures d’allègement du marché ainsi que les dispositions d’habillage selon l’ordonnance sur le bétail de boucherie.
- Pratiques commerciales Recensement et évaluation des modalités de décompte (adéquation) pour le paiement d’animaux de boucherie, contrôle des niveaux de qualité, traitement de questions ayant trait à la garantie, contrôle de l’observation des prescriptions en matière de pesage ainsi que préparation d’éventuelles mesures.
- Autres tâches
Exécution, suivi et surveillance de projets pour la filière ainsi que des tâches attribuées par le Conseil d’administration.
Membres:
- Bucher Heinrich (présidence), Proviande, Bern
- Achermann Thomas, Syndicat suisse des marchands de bétail, Chur
- Bosshard Peter, Syndicat suisse des marchands de bétail, Chur
- Egger Christoph, Micarna SA, Courtepin
- Glur Christian, Swiss Beef CH, Brugg
- Kyburz Hans Rudolf, Association suisse des importateurs de volaille et de gibier, Oensingen
- Oberle Jörg, Fédération suisse des engraisseurs de veaux, Brugg
- Pfister Meinrad, Suisseporcs, Sempach
- Rösti Hans, CI des marchés publics, Brugg
- Rufer Martin, Union Suisse des Paysans, Brugg
- Schorderet Daniel, Union Professionnelle Suisse de la Viande, Zürich
- Schwab Stefan, Anicom SA, Bern
- Seiler Stefan, Bell Suisse SA, Basel
- Siegrist Christian, Union Professionnelle Suisse de la Viande, Zürich
- Uhlmann Ruedi, Union Professionnelle Suisse de la Viande, Zürich
Commission du personnel (CoPe)
Tâches:
- Définition des directives en matière de rémunération et d’engagement.
- Proposition au Conseil d’administration, notamment pour la fixation de la masse salariale annuelle.
- Proposition au Conseil d’administration pour la fixation des indemnités du Conseil d’administration, du président du Conseil d’administration ainsi que des membres des commissions permanentes et ad hoc.
- Préparation de l’engagement / la révocation du directeur à l’attention du Conseil d’administration.
- Élection des membres du Comité de direction sur proposition du directeur.
- Définition de la rémunération du directeur ainsi que de la masse salariale totale pour la rémunération des autres membres du Comité de direction.
- Autres tâches attribuées par le président ou par le Conseil d’administration.
Membres:
Deux représentants des producteurs et deux représentants des intermédiaires et utilisateurs issus du Conseil d’administration
- Zemp Markus (présidence), président de Proviande
- Baumann Albert, Bazenheid
- Nicod Bernard, Granges-près-Marnand
- Windlin Arnold, Giswil
- Wyss Lorenz, Basel
Commission de contrôle des domaines d'activité accrédités (CC)
La CC assiste le Département Classification & Marchés en tant qu’organe de surveillance compétent et lié à la filière pour les domaines d’activités accrédités. Elle veille à ce que les tâches soient effectuées de façon neutre, dans les règles de l’art et conformément aux directives du mandat de prestations.
Members:
- Bucher Heinrich (présidence), Proviande, Bern
- Achermann Thomas, représentant du commerce, Inwil
- Helfenstein Raphael, représentant des producteurs de porcs, Sempach
- Kipfer Werner, représentant des producteurs de bétail bovin, Säriswil
- Schneider Peter, Proviande, Bern
- Siegrist Christian, Groupe spécialisé Abattoirs industriels, Bazenheid
Groupe spécialisé pour des transports d’animaux et des abattoirs conformes à la législation sur la protection des animaux (GS TTS)
Le GS TTS s’occupe de toutes les questions pratiques concernant la protection des animaux dans le cadre des transports d’animaux et dans les abattoirs. La coordination de la formation initiale et continue du personnel de transport et d’abattoir en constitue un point central, et la responsabilité de sa mise en œuvre incombe à la filière conformément à l’ordonnance sur la protection des animaux.
Le groupe spécialisé revêt une importance non négligeable également dans d’autres domaines. Étant donné que toutes les organisations importantes sont représentées, les discussions sont efficaces et peuvent si besoin être poursuivies au sein de groupes de travail spécifiques.
Membres:
- Bucher Heinrich (présidence), Proviande, Bern
- Angst Michael, Union Suisse des Paysans, Brugg
- Bosshard Peter, Syndicat suisse des marchands de bétail SSMB, Chur
- Hofer Hans Rudolf, Groupe spécialisé Abattoirs industriels, Zürich
- Hofer Niklaus, IP-SUISSE, Zollikofen
- Jenni Markus, Formation pour le transport d’animaux, Chur
- Loup Fabien, Office fédéral de la sécurité alimentaire et des affaires vétérinaires OSAV, Bern
- Matti Rudolf, ASTAG Association suisse des transports routiers, Bern
- Neuenschwander Jacques, centre de formation pour l'économie carnée suisse, Spiez
- Sciarra Cesare, Protection Suisse des Animaux PSA, Aarau
- Vogel Regula, Association suisse des vétérinaires cantonaux ASVC, Bern
- Zweifel Ruedi, Aviforum, Zollikofen