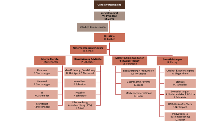
Organe und Kommissionen
 Genossenschaftsmitglieder
Organisationen der Produzenten
- Anicom AG, Bern
 - Fromarte, Bern
 - Interessengemeinschaft öffentliche Märkte, Brugg
 - Schweizer Bauernverband, Brugg
 - Schweizer Geflügelproduzenten, Grünenmatt
 - Schweizer Kälbermäster-Verband, Brugg
 - Schweizer Milchproduzenten, Bern
 - Schweizer Rindviehproduzenten, Brugg
 - Schweizerischer Schafzuchtverband, Niederönz
 - Suisseporcs, Sempach
 - Swiss Beef CH, Brugg
 
Organisationen der Verwerter und Vermittler
- Bell Schweiz AG, Basel
 - Centravo AG, Lyss
 - Coop, Basel
 - GVFI International AG, Basel
 - Micarna SA, Courtepin
 - Migros-Genossenschafts-Bund, Zürich
 - Schweizer Fleisch-Fachverband, Zürich
 - Schweizerische Schweinehandelsvereinigung, Stetten
 - Schweizerischer Verband von Comestibles-Importeuren und -Händlern SIC, Pratteln
 - Schweizerischer Viehhändler Verband, Chur
 - VB Food International AG, Brüttisellen
 - Verband schweizerischer Geflügel- und Wildimporteure, Lupfig
 
Verwaltungsrat
Der Verwaltungsrat (VR) von Proviande leitet, beaufsichtigt und kontrolliert die Geschäftsführung. Dem VR obliegt insbesondere die Festlegung der Unternehmensziele und der Unternehmensstrategie, welche auf der von ihm definierten Vision und Mission sowie auf den Leitsätzen basieren.
Präsidium
- Präsident: Zemp Markus, Schafisheim
 - Vizepräsident: Engeli Oliver, Engishofen (bis 26.6.2020)
 - Vizepräsident: Birrer Heiner, Nottwil (ab 26.6.2020)
 
Mitglieder von Produzentenorganisationen sowie deren Stellvertreter
- Engeli Oliver, Swiss Beef CH, Brugg
Rösti Hans, Interessengemeinschaft öffentliche Märkte, Brugg - Nicod Bernard, Schweizer Rindviehproduzenten, Brugg
Gruet Philippe, Schweizer Rindviehproduzenten, Brugg - Oberle Jörg, Schweizer Kälbermäster-Verband, Brugg
Beffa Peppino, Schweizerischer Schafzuchtverband, Niederönz - Rufer Martin, Schweizer Bauernverband, Brugg
Noël Christophe, Schweizer Rindviehproduzenten, Brugg - Waldvogel Adrian, Schweizer Geflügelproduzenten, Grünenmatt
Mosimann Christoph, Schweizerischer Freibergerverband, Avenches - Windlin Arnold, Suisseporcs, Sempach
Pfister Meinrad, Suisseporcs, Sempach 
Mitglieder von Verwerter- und Vermittlerorganisationen sowie deren Stellvertreter
- Arnold Walter, Schweizerischer Viehhändler Verband, Chur
Humbel Otto, Schweizerische Schweinehandelsvereinigung, Stetten - Baumann Albert, Micarna SA, Courtepin
Von Strauss Lutz, Micarna SA, Courtepin - Birrer Heiner, Schweizer Fleisch-Fachverband, Zürich
Gerber Michel, Schweizer Fleisch-Fachverband, Zürich - Spiess Jürg, Schweizer Fleisch-Fachverband, Zürich
Kyburz Hans Rudolf, Verband schweizerischer Geflügel- und Wildimporteure, Lupfig - Sutter Reto, Schweizer Fleisch-Fachverband, Zürich
Martinetti Glauco, Schweizer Fleisch-Fachverband, Zürich - Wyss Lorenz, Bell Schweiz AG, Basel
Allemann Philipp, Bell Schweiz AG, Basel 
Mitglieder von Verbraucherorganisationen sowie deren Stellvertreter
(mit beratender Stimme)
- Rogger Moritz, GastroSuisse, Zürich
Meier-Schmid Brigitte, GastroSuisse, Zürich - Staub Susanne, Konsumentenforum kf, Bern
 
 Kommissionen
Gemäss den Statuten kann der Verwaltungsrat Aufgaben und Kompetenzen an ständige Kommissionen oder ad hoc gebildete Arbeitsgruppen übertragen. Die Mitglieder der ständigen Kommissionen werden analog dem Verwaltungsrat für drei Jahre gewählt. Die Gesamterneuerungswahlen erfolgen jeweils innert vier Monaten nach den Gesamterneuerungswahlen für den Verwaltungsrat.
Kommission Marketingkommunikation (KMK)
Aufgaben
- Empfehlung der strategischen Ausrichtung der Marketingkommunikation «Schweizer Fleisch» im Inland zuhanden des Verwaltungsrates.
 - Beratung der Direktion und der Geschäftsleitung bei der Umsetzung der vom Verwaltungsrat genehmigten strategischen Ausrichtung der Marketingkommunikation «Schweizer Fleisch» im Inland.
 - Förderung der Koordination mit allfälligen Marketingmassnahmen der Branchenmitglieder und der Agro-Marketing Suisse (AMS).
 
Mitglieder
- Portmann Marcel (Vorsitz), Proviande, Bern
 - Albrecht Adrian, Transgourmet Schweiz AG, Moosseedorf
 - Bechter Alexandra, Schweizer Fleisch-Fachverband, Zürich
 - Bosshard Peter, Schweizerischer Viehhändler Verband, Chur
 - Dettling Marcel, Schweizer Kälbermäster-Verband, Brugg
 - Elia Davide, Bell Schweiz AG, Basel
 - Gerber Michel, Schweizer Fleisch-Fachverband, Zürich
 - Grob Felix, Suisseporcs, Sempach
 - Gygax Corinne, Schweizer Geflügelproduzenten, Grünenmatt
 - Härter Daniel, Schweizer Fleisch-Fachverband, Zürich
 - Hofstetter Mirjam, Schweizer Bauernverband, Brugg
 - Meier-Schmid Brigitte, GastroSuisse, Zürich (bis 31.12.2020)
 - Pfister Roland, Micarna SA, Courtepin
 - Schneider Fabian, Coop, Basel
 
Kommission Exportmarketing (KEM)
Aufgaben
- Empfehlung der strategischen Ausrichtung der Marketingkommunikation «Schweizer Fleisch» im Exportmarketing zuhanden des Verwaltungsrates.
 - Beratung der Direktion und der Geschäftsleitung bei der Umsetzung der vom Verwaltungsrat genehmigten strategischen Ausrichtung der Marketingkommunikation «Schweizer Fleisch» im Bereich Exportmarketing.
 
Mitglieder
- Portmann Marcel (Vorsitz), Proviande, Bern
 - Bürki Bruno, Schweizer Fleisch-Fachverband, Zürich
 - Elia Davide, Bell Schweiz AG, Basel
 - Härter Daniel, Ernst Sutter AG, Gossau
 - Hofstetter Mirjam, Schweizer Bauernverband, Brugg
 - Oberli Christian, Suisseporcs, Sempach
 - Reutegger Hans, Micarna SA, Courtepin
 - Zimmermann Markus, Schweizer Fleisch-Fachverband, Zürich
 
Kommission Märkte und Handelsusanzen (KMH)
Aufgaben
- Marktüberwachung gemäss Leistungsauftrag des Bundes
Beratung der Direktion und der Geschäftsleitung bei der Erhebung, Auswertung und Publikation der Schlachtviehpreise, bei Fragen zur Durchführung der Marktabräumung gemäss Schlachtviehverordnung, zu Marktentlastungsmassnahmen sowie zu den Ausschlachtungsbestimmungen gemäss Schlachtviehverordnung. - Handelsusanzen
Erhebung und Beurteilung der Abrechnungsmodalitäten (Angemessenheit) für die Bezahlung von Schlachttieren, Überprüfung von Qualitätsabstufungen, Behandlung von Garantiefragen, Kontrolle der Einhaltung der Wägevorschriften sowie die Vorbereitung allfälliger Massnahmen. - Weitere Aufgaben
Durchführung, Begleitung und Überwachung von Projekten für die Branche sowie der vom Verwaltungsrat zugewiesenen Aufgaben. 
Mitglieder
- Bucher Heinrich (Vorsitz), Proviande, Bern
 - Achermann Thomas, Schweizerischer Viehhändler Verband, Chur
 - Bosshard Peter, Schweizerischer Viehhändler Verband, Chur
 - Egger Christoph, Micarna SA, Courtepin
 - Glur Christian, Swiss Beef CH, Brugg
 - Kyburz Hans Rudolf, Verband schweizerischer Geflügel- und Wildimporteure, Lupfig
 - Oberle Jörg, Schweizer Kälbermäster-Verband, Brugg
 - Pfister Meinrad, Suisseporcs, Sempach
 - Rösti Hans, IG öffentliche Märkte, Brugg
 - Rufer Martin, Schweizer Bauernverband, Brugg
 - Schorderet Daniel, Schweizer Fleisch-Fachverband, Zürich
 - Schwab Stefan, Anicom AG, Bern
 - Seiler Stefan, Bell Schweiz AG, Basel
 - Siegrist Christian, Schweizer Fleisch-Fachverband, Zürich
 - Uhlmann Ruedi, Schweizer Fleisch-Fachverband, Zürich
 
Personalkommission (PeKo)
Aufgaben
- Festlegung der Besoldungs- und Anstellungsrichtlinien.
 - Vorschlag an den Verwaltungsrat insbesondere für die Festsetzung der jährlichen Lohnsumme.
 - Vorschlag an den Verwaltungsrat für die Festlegung der Entschädigung des Verwaltungsrats, des Verwaltungsratspräsidenten sowie der Mitglieder der ständigen und Ad-hoc-Kommissionen.
 - Vorbereitung der Anstellung/Entlassung des Direktors zuhanden des Verwaltungsrates.
 - Wahl der Mitglieder der Geschäftsleitung auf Antrag des Direktors.
 - Festlegung der Besoldung des Direktors sowie der Gesamtlohnsumme für die Besoldung der übrigen Mitglieder der Geschäftsleitung.
 - Weitere vom Präsidenten oder vom Verwaltungsrat zugewiesene Aufgaben.
 
Mitglieder
Je zwei Vertreter der Produzenten und der Vermittler/Verwerter aus dem Verwaltungsrat.
- Zemp Markus (Vorsitz), Präsident Proviande
 - Baumann Albert, Bazenheid
 - Nicod Bernard, Granges-près-Marnand
 - Windlin Arnold, Giswil
 - Wyss Lorenz, Basel
 
Lenkungsgremium Akkreditierte Tätigkeitsbereiche (LeG)
Das LeG steht dem Geschäftsbereich Klassifizierung & Märkte als kompetentes und auf die Branche bezogenes Aufsichtsorgan bei den akkreditierten Tätigkeitsbereichen zur Seite. Es wacht darüber, dass die Aufgaben neutral, fachgerecht und gemäss den Vorgaben des Leistungsauftrages erfüllt werden.
Mitglieder
- Bucher Heinrich (Vorsitz), Proviande, Bern
 - Achermann Thomas, Vertreter des Handels, Inwil
 - Helfenstein Raphael, Vertreter der Schweineproduzenten, Sempach
 - Kipfer Werner, Vertreter der Rindviehproduzenten, Säriswil
 - Schneider Peter, Proviande, Bern
 - Siegrist Christian, Fachgruppe Industrielle Schlachtbetriebe, Bazenheid
 
Fachgruppe für tierschutzkonforme Tiertransporte und Schlachthöfe (FG TTS)
Die FG TTS befasst sich mit allen in der Praxis auftretenden Fragen bezüglich Tierschutz bei Tiertransporten und in den Schlachthöfen. Einen Schwerpunkt bildet die Koordination der Aus- und Fortbildung für das Transport- und Schlachthofpersonal, welche gemäss der Tierschutzverordnung in der Verantwortung der Branche liegt.
Der Fachgruppe kommt auch in anderen Bereichen eine wichtige Bedeutung zu. Da alle relevanten Organisationen vertreten sind, sind die Diskussionen effizient und können bei Bedarf in spezifischen Arbeitsgruppen weitergeführt werden.
Mitglieder
- Bucher Heinrich (Vorsitz), Proviande, Bern
 - Angst Michael, Schweizer Bauernverband, Brugg
 - Bosshard Peter, Schweizerischer Viehhändler Verband SVV, Chur
 - Hofer Hans Rudolf, Fachgruppe Industrielle Schlachtbetriebe, Zürich
 - Hofer Niklaus, IP-SUISSE, Zollikofen
 - Jenni Markus, Ausbildung Tiertransporte, Chur
 - Loup Fabien, Bundesamt für Lebensmittelsicherheit und Veterinärwesen BLV, Bern
 - Matti Rudolf, ASTAG Schweizerischer Nutzfahrzeugverband, Bern
 - Neuenschwander Jacques, Ausbildungszentrum für die Schweizer Fleischwirtschaft, Spiez
 - Sciarra Cesare, Schweizer Tierschutz STS, Aarau
 - Vogel Regula, Vereinigung der Schweizer Kantonstierärztinnen und Kantonstierärzte VSKT, Bern
 - Zweifel Ruedi, Aviforum, Zollikofen